ARTÍCULOS
Las bibliotecas del CONICET. Hacia la Red Federada de Recursos de Información (ReFeRI)
CONICET libraries: Towards a Federated Network of Information Resources (ReFeRI)
Gabriela Diessler1, Mónica Beatriz Pérez2, Mirna Silvina Prieto3, Tatiana Carsen3 y María Angelina Bosch3
1 Consejo Nacional de Investigaciones Científicas y Técnicas (CONICET). Instituto de Biología y Medicina
Experimental (IBYME). Biblioteca “Bernardo A. Houssay”, Argentina / gdiessler@ibyme.conicet.gov.ar
2 Fundación Instituto Leloir. Biblioteca Cardini - Consejo Nacional de Investigaciones Científicas y Técnicas
(CONICET). Instituto de Investigaciones Bioquímicas de Buenos Aires (IIBBA), Argentina
3 Consejo Nacional de Investigaciones Científicas y Técnica (CONICET). Centro de Información Científica y
Tecnológica (CAICYT), Argentina
Artículo recibido: 02-05-2017
Aceptado: 29-09-2017
Resumen
El artículo intenta identificar y caracterizar a las bibliotecas del CONICET consideradas como unidades de información especializadas, de manera de responder sobre su adaptación a los nuevos desafíos planteados para este tipo de bibliotecas. Partiendo de la estructura organizacional de la Institución mayor y de los antecedentes existentes, se presenta el trabajo de investigación de tipo exploratorio-descriptivo emprendido por las autoras en el marco de Red Federada de Recursos de Información (ReFeRI). La investigación fue llevada a cabo en dos etapas: “Identificación” y “Encuesta” sobre 55 bibliotecas participantes, las cuales cumplen con las características de las bibliotecas especializadas; y de ellas al menos el 40 % presta servicios acordes a los nuevos desafíos. La investigación permitió recuperar una gran variedad de datos que se presentan, entre ellos: especialización temática de las unidades de información, distribución; servicios y actividades relacionadas; cantidad, competencias y habilidades específicas del personal, entre otros. Esperamos que estos resultados, los primeros en muchos años, puedan servir como material para futuras investigaciones y para el trazado de políticas de información hacia las bibliotecas del CONICET.
Palabras clave: Bibliotecas especializadas; CONICET; Encuesta; Información científica; ReFeRI
Abstract
The article identifies and characterizes CONICET libraries as specialized information units, which have adapted themselves in order to face new challenges. The exploratory-descriptive research was undertaken in the context of the Federated Network of Information Resources (ReFeRI), and begins with an analysis of the institution’s organizational structure and its history. It was carried out in 55 special libraries and developed in two stages: “Identification” and “Survey”. Results show that 40% of the libraries from the sample provides services in line with the new challenges. The research benefited from the gathering of a great variety of data, which is hereby presented. This data include: Thematic specialization of the units of information and their distribution; related services and activities; number of members of staff, and their competencies and specific skills. We hope that these results, the first of many to come, will be useful for future research and for the design of information policies in CONICET libraries.
Keywords: Specialized libraries; CONICET; Survey; Scientific information; ReFeRI
Introducción
Las bibliotecas especializadas, entre ellas las dedicadas a la investigación científica, se caracterizan fundamentalmente por centrar su actividad en un tema o área del conocimiento determinado, lo cual les otorga algunos rasgos propios: demandas y servicios bibliotecarios específicos para usuarios con alto nivel de formación y exigencias (Gómez Hernández, 2002: 333-338); pequeño tamaño con elevado grado de automatización; composición y tipología de sus documentos; tratamiento documental exhaustivo; funcionamiento activo y actualización continua; interacción con otras unidades de información. Además, es frecuente que sus profesionales tengan formación específica en el área temática (Velosillo González, 1996: 380 y ss.). Si bien históricamente la misión de estas bibliotecas estuvo centrada en satisfacer las necesidades de información de sus usuarios, actualmente, y como consecuencia del aumento de disponibilidad de la información, el desarrollo de Internet y los avances en las tecnologías de la información y comunicación, se observa en los usuarios un mayor grado de autonomía en la búsqueda de información, prescindiendo para ello de la biblioteca; situación que se pronostica aumentará en el futuro y que, de alguna forma, cuestiona esta misión tradicional (Anglada, 2014: 603; Varela Prado y Baiget, 2012: 115). Ante esa perspectiva, Lluis Anglada propone que estas bibliotecas centren sus servicios en “dar soporte y ayudar en el proceso de usar información y transformarla en conocimiento” (Anglada, 2014: 609). Varela Prado y Baiget destacan la importancia de responder a los nuevos desafíos con innovación y señalan nuevas vías de actuación: apoyo metodológico en la búsqueda de información para investigadores en formación, repositorios y data curation, open data y linked data, asesoría en publicación, resaltando la colaboración y cooperación con otros departamentos y otras profesiones (Varela Prado y Baiget, 2012: 127-131).
Por otra parte y más allá de los cambios que comienzan a vislumbrarse, sigue considerándose crucial para el éxito de las bibliotecas especializadas que su personal posea un alto grado de capacitación (Gómez Hernández, op.cit.). Desde esta perspectiva, una forma de aproximarse al perfil del profesional de información de las bibliotecas especializadas en ciencia es a través del abordaje de sus competencias profesionales (ANECA, ECIA, 2004; Escalona Ríos, 2010).
En tal sentido, nos preguntamos si las bibliotecas del CONICET están respondiendo a los nuevos desafíos. Para ello nos planteamos investigar sus características: ¿Cuántas hay? ¿Dónde están? ¿Cómo funcionan? ¿Cuál es la formación de sus responsables? ¿Qué servicios ofrecen? Estas simples preguntas iniciales originaron el trabajo que aquí presentamos y que esperamos sirva para impulsar otros, como la Red Federal de Recursos de Información (ReFeRI), plataforma destinada al autoconocimiento de las bibliotecas y recursos de información del CONICET.
Contexto
El CONICET es el principal organismo académico gubernamental dedicado a la promoción de la investigación científica y tecnológica en la Argentina. A nivel internacional, se encuentra entre las cien instituciones que más publicaciones internacionales produce (Scimago Institutions Ranking, 2015) y a nivel regional –en Sudamérica– se ubica tercera, luego de instituciones de Brasil y México.
El CONICET, ente autárquico del Estado Nacional, se encuentra bajo jurisdicción del Ministerio de Ciencia, Tecnología e Innovación Productiva (MinCyT) y está organizado en 283 unidades divisionales (institutos, centros de investigación, de servicios) distribuidas por todo el país. Su comunidad está integrada por investigadores, becarios, técnicos y administrativos, que suman más de 23.000 personas especializadas. La investigación producida abarca el conocimiento en sus distintas áreas: Ciencias Agrarias, de las Ingenierías y de Materiales; Ciencias Biológicas y de la Salud; Ciencias Exactas y Naturales; Ciencias Sociales y Humanidades (CONICET, 2016).
El CONICET, creado en 1958, se organizó con estructura de red dada por el Decreto 2257/93. En el año 2007, dicha estructura se modifica para favorecer su descentralización (Decreto 310/07). Las unidades divisionales que conforman la red son: Unidades Ejecutoras (UE), Unidades Asociadas (UA) y Centros Científicos Tecnológicos (CCT). A los fines del presente trabajo, se describe someramente la tipología de tales unidades divisionales en relación con sus bibliotecas.
Unidades Ejecutoras (UE): son entidades que bajo la responsabilidad de un director, realizan tareas de investigación científica, tecnológica o de desarrollo y forman investigadores y técnicos. Se organizan en distintas líneas de trabajo y cuentan con infraestructura, personal y equipamiento adecuado a la índole de su actividad.
Las UEs están distribuidas por todo el país y suman 262. Dependen del CONICET, pero en ocasiones también de universidades, fundaciones u otro tipo de instituciones, dando lugar a doble y triple dependencia. Pueden tener o no biblioteca, cuya filiación puede depender o no del CONICET o ser de filiación compartida.
Unidades Ejecutoras en Red (UeR): son asociaciones de investigadores situados en diferentes lugares de trabajo vinculados por una temática científica común, mediante soportes informáticos adecuados e interacción directa periódica. Pueden tener o no biblioteca que dependa del CONICET.
Centros Científicos Tecnológicos (CCT): son entidades que nuclean distintas UEs e investigadores de una determinada región, funcionalmente permiten interrelacionar a las unidades ejecutoras e investigadores que los integran, a los que prestan servicios de apoyo. El CONICET tiene 15 CCT que, en total, atienden a 163 unidades ejecutoras.
Los CCT pueden tener o no biblioteca. Los que tienen biblioteca, brindan servicio centralizado a las UEs que lo componen, el servicio puede denominarse SECEDOC (Servicio Centralizado de Documentación). A su vez las UEs integrantes del CCT, pueden tener biblioteca propia.
Unidades Asociadas (UA): son instituciones de investigación y desarrollo con las cuales el CONICET establece convenios en base a su relevancia científico-tecnológica, administrativamente son independientes del CONICET. Las UA son 21 y sus bibliotecas son independientes del CONICET.
Existen también Centros de Servicios (CS): no realizan investigación pero brindan servicios a las UE, y pueden o no tener biblioteca que dependa del CONICET; y un Centro de Investigación Multidisciplinario (CIM) que realiza investigación multidisciplinaria en la región austral del país y tiene biblioteca.
En cuanto al Sistema de Información, el CONICET integra el Sistema Nacional de Ciencia, Tecnología e Innovación, regido por la Ley 25.467, que fija los atributos del sistema y establece los criterios para la elaboración del Plan Nacional de Ciencia. En el año 2004, para dar cumplimiento a esta ley, se crea el Sistema de Información de Ciencia y Tecnología Argentino - SICyTAR - cuyo fin consiste en:
poner en marcha las acciones tendientes a la conformación del Banco Nacional de Proyectos de Investigación Científica y Tecnológica, el Registro Nacional de Científicos y Tecnólogos, Personal de Apoyo y Becarios y el Registro de Publicaciones (Decreto 443/2004).
Como parte del SICYTAR, el CONICET en el año 2015, crea el repositorio “CONICET Digital” cumpliendo uno de los fines propuestos: el registro de sus publicaciones. El repositorio se nutre del autoarchivado realizado por los autores a través del SIGEVA (Sistema Integral de Gestión y Evaluación) y los registros resultantes son revisados con curaduría de los datos por bibliotecarios del CONICET. A dos años de su lanzamiento, el repositorio reúne más de 26.000 registros dando una mayor visibilidad a la producción científica del Organismo, haciéndola disponible para la sociedad y garantizando su conservación a largo plazo. En muchos años esta ha sido la única política del CONICET, con alcance nacional, que tiene en cuenta a los bibliotecarios en una de sus áreas de competencia: el procesamiento de la información.
Pese a este importante avance, no se ha conformado aún un sistema de información que contemple la totalidad de sus bibliotecas en sus distintas áreas de actuación, las articule y destaque su valor estratégico para la investigación.
Antecedentes
Un sistema de información que actúe con objetivos para el conjunto de sus bibliotecas pero manteniendo las características propias de cada una de ellas, requiere de una planificación, gestión y funcionamiento (Peón Pérez, 1996: 321). Quizás el único antecedente en esta área fue el elaborado por Ernesto Gietz, para el Centro de Documentación Científica (CDC) durante los años cincuenta y que fuera retomado luego de la creación del CONICET, con el apoyo de su entonces presidente, el Dr. Bernardo A. Houssay (Premio Nobel de Medicina 1947), fuerte impulsor de las bibliotecas dedicadas a la ciencia (Solari, 2013: 81 y ss.).
Hoy sabemos que diversos institutos del CONICET tienen bibliotecas especializadas, sin embargo, a pesar de intentos como la Guía UICyT (directorio en línea y de libre acceso, que reúne los datos descriptivos de las Bibliotecas y Centros de Documentación que cooperan con los catálogos colectivos del Centro Argentino de Información Científica y Tecnológica-CAICYT), no se logró reunir la información de todas las bibliotecas del CONICET. Por otra parte, cabe mencionar que tampoco existe una red de bibliotecas del Consejo, como en otras instituciones del Sistema Nacional de Ciencia, por ejemplo la red de bibliotecas del Instituto Nacional de Tecnología Agropecuaria (INTA).
En el año 2011, durante el II Encuentro Nacional de Bibliotecarios del CONICET, Susana Romanos de Tiratel presentó un estudio sobre 30 bibliotecas especializadas del Organismo, sus servicios, problemas y desafíos:
Problemas: carencia de una política de información institucional; falta de articulación entre las unidades divisionales, y por lo tanto entre sus unidades de información; inexistencia de una normalización de procedimientos y servicios; escasa visibilidad externa; ausencia de OPAC colectivo.
Desafíos: unirse para solucionar los problemas; tomar conciencia y concienciar a los decisores; resolver primero las cuestiones internas y salir después a ofrecer servicios para todos; identificar las comunidades de servicio, estudiarlas y diferenciarlas; redactar políticas de desarrollo de la colección; identificar relaciones estratégicas; manejar un presupuesto específico (Romanos de Tiratel, 2011).
En ese mismo Encuentro, Tatiana Carsen (2011) propuso la formación de una red colaborativa de bibliotecas de Ciencia y Técnica y, Marina Chimente (2011) expuso un avance sobre las condiciones y medio ambiente de trabajo de su personal. Estas presentaciones y los Encuentros de Bibliotecarios del CONICET que fueron sucediéndose desde el 2010, dan cuenta de un interés genuino de los profesionales de la información por sus Bibliotecas.
Durante el año 2013, un grupo de bibliotecarios de distintos institutos se propusieron relevar personalmente y en forma voluntaria a las Bibliotecas del Consejo para realizar un diagnóstico de situación de las mismas (infraestructura, recursos de información y talento humano) a fin de favorecer la comunicación, la cooperación y potenciar los recursos. Durante el III Encuentro Nacional de Bibliotecarios del CONICET, presentaron los resultados de la Fase I del Relevamiento de Datos de Bibliotecas del CONICET (Solari, Del Busto y Diessler, 2013): identificaron 35 bibliotecas, confirmando la escasa visibilidad web de ellas y de sus bibliotecarios, en comparación con la que recibían bibliotecas análogas en el exterior. Finalizada la exposición, se invitó a los colegas y autoridades presentes a sumarse a la propuesta y a enriquecerla, lo que derivó en la creación de ReFeRI (Red Federada de Recursos de Información).
Con asiento informático en CAICYT y bajo la supervisión de Mela Bosch, ReFeRI se presenta como:
Una plataforma de base de autoconocimiento y evaluación de las capacidades y de las características de las bibliotecas, centros y unidades de información del CONICET. Su propósito es hacer visible sus recursos de información, un factor multipresente e indispensable en los diferentes momentos de los proyectos de investigación (Moscoso, 1998: 327 y ss). Este desarrollo se propone brindar un marco de referencia con el cual identificar en el seno de las unidades ejecutoras de CONICET aquellas que tienen las prácticas virtuosas. Asimismo facilitará la creación de una base diagnóstica a partir de la cual será posible diseñar una oferta de formación continua desde CAICYT para los RRHH en información y comunicación científica del CONICET (ReFeRI, 2013).
Las Bibliotecas del CONICET
Con el objetivo de describir las características de las bibliotecas del CONICET y obtener una aproximación de los recursos humanos de las mismas, se decidió llevar a cabo una investigación cuantitativa, de tipo no experimental, de alcance exploratorio-descriptivo y diseño transversal.
La investigación, realizada durante el período comprendido entre los años 2013–2016, se dividió en dos etapas, que con fines exclusivamente prácticos se denominaron: 1.”Identificación” y 2. “Encuesta”.
En principio, teniendo en cuenta la complejidad de la estructura organizativa del CONICET, se identificaron las bibliotecas existentes a través de un estudio exploratorio que detectó la existencia de 69 unidades de información y que permitió actualizar sus datos de contacto.
Posteriormente, se aplicó la técnica de encuesta estructurada sobre la población objeto de estudio, con el cuestionario como herramienta y LimeSurvey como aplicación. Esto permitió recuperar una gran variedad de datos en forma económica y masiva: identificación y especialización de las unidades de información; servicios y actividades relacionadas; competencias y habilidades específicas del personal, además del interés por recibir capacitación sobre cada una de ellas o su disposición para enseñarlas.
Es nuestro interés que los resultados de este trabajo sirvan de base para futuras investigaciones y para el trazado de políticas de información hacia las bibliotecas del CONICET.
Método y Procedimientos
La investigación fue realizada en dos etapas: identificación de las bibliotecas y encuesta
Etapa 1 - Identificación de las bibliotecas
El trabajo de esta etapa se realizó progresivamente desde 2013 hasta 2016.
Población. La población a relevar se construyó en base a los datos de identificación del Relevamiento de Bibliotecas del CONICET (Solari, Del Busto, Diessler, 2013) y replicando el método allí utilizado, incorporándose el resto de las unidades divisionales, llegando a abarcar su totalidad: 262.
Objeto de estudio. Bibliotecas de las unidades divisionales del CONICET: incluyendo a las unidades ejecutoras (UE), Unidades en Red (UeR), los Centros de Servicios (CS) y los Centros Científicos Tecnológicos (CCT). Se exceptúan las 21 Unidades Asociadas (UA), porque son independientes del CONICET.
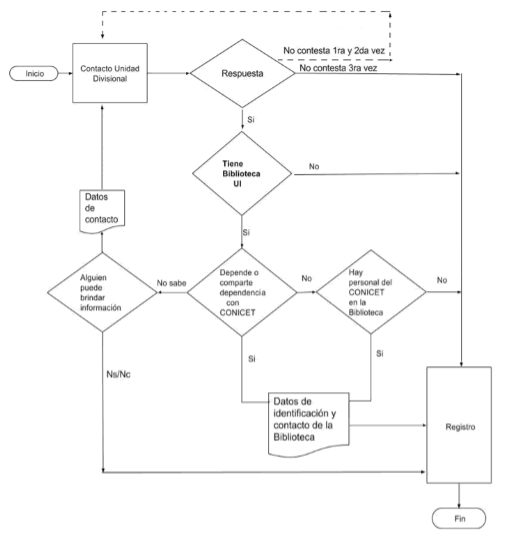
Método. Se listaron todas las UE y los CS y CCT. La fuente utilizada fue el Mapa de la Red Institucional del CONICET, disponible desde su página web. Se contactó a cada unidad divisional que allí se menciona, por teléfono y/o correo electrónico, a fin de consultar sobre la existencia o no de bibliotecas. Las respuestas obtenidas así como la información sobre la biblioteca y su personal para los casos afirmativos, fueron registradas en un formulario en línea (Google Form) de manera que quedaron asentados en una planilla de cálculo. En los casos en los que no se obtuvo respuesta se consignaron las fechas en que se intentó la comunicación, el medio utilizado (teléfono, correo electrónico) y el responsable del relevamiento de esa Unidad a fin de realizar el control y posterior seguimiento. El promedio de intentos de comunicación fue de dos por cada unidad divisional (Figura 1).

Figura 1: Cursograma
Identificación de las bibliotecas
del CONICET
El criterio utilizado para considerar a la UI del CONICET, era que tuviera asignado espacio físico y que dependiera total o parcialmente del CONICET.
Resultados. Sobre un total de 262 Unidades Divisionales (UD) relevadas: fueron 83 las unidades que respondieron “No tener biblioteca” (32%), 32 UD reciben servicios de información a través de los servicios documentales centralizados de CCT (12%); 69 UI afirmaron tener biblioteca (26%) y 78 no contestaron o no supieron responder al respecto (30%). (Cuadro 1).
Cuadro 1: Etapa l: Identificación.
Bibliotecas especializadas en
CONICET, según la tipología
de las unidades divisionales,
exceptuando Unidades Asociadas
(UA), octubre de 2016.

Observaciones
Es llamativa la cantidad de UE que no respondieron o no supieron decir si tenían o no biblioteca. Hubo unidades divisionales que, teniendo bibliotecas, no supieron especificar la filiación de las mismas respecto del CONICET. Dos unidades divisionales no incluían los datos de contacto, por lo que no se pudo establecer comunicación con ellas. Los 15 CCT, nuclean 158 unidades divisionales, en su mayoría del interior. Solo 4 CCT tienen centros de documentación que brindan atención centralizada en total a 32 unidades ejecutoras. En el relevamiento se detectó el cierre de dos bibliotecas.
Etapa 2- Encuesta
Población. El total de 69 bibliotecas del CONICET identificadas durante la Etapa 1 “Identificación”.
Lugar y tiempo. El proceso de diseño de la encuesta se inició a fines de 2013, en paralelo a la Etapa 1. La encuesta fue lanzada desde el CAICYT a finales de septiembre de 2016, con alcance federal y fecha de cierre el 16 de diciembre de 2016.
Diseño del cuestionario. Autoadministrado (promueve la respuesta del participante sin intervención del interrogador), estructurado en 35 preguntas cerradas, condicionadas (ramificadas) o abiertas, a veces presentadas en tablas para facilitar su lectura, con instrucciones explicitas y enunciados claros y también la posibilidad para el encuestado de profundizar sus respuestas, brindar sugerencias o solicitar aclaraciones mediante el ítem “Comentarios” al final de cada apartado.
Contenido. Las preguntas se organizaron en cinco secciones:
Para el relevamiento de “Funciones y actividades” y “Habilidades y competencias” Pérez y Diessler elaboraron, en base a la bibliografía citada, las variables a evaluar (Anexo - Cuadro 2 y 3) incluyéndose la opción para que el encuestado indique los temas sobre los que desearía recibir capacitación y también, aquellos que estaría dispuesto a enseñar a sus colegas del CONICET, de manera de favorecer en el futuro la posibilidad de transferir y compartir el conocimiento.
Instrumentación del cuestionario. El software elegido para diseñar el formulario en línea y realizar el proceso de captura de datos fue Limesurvey, que permite el modelado, puesta en funcionamiento, recolección de los datos y realizar reportes de los datos recogidos, todo ello en línea. Los criterios de elección para esta aplicación fueron: el tipo de código (abierto), el modo de distribución (licencia GNU), estaba en una etapa de desarrollo en la que alcanzó estabilidad y posee múltiples funcionalidades: variabilidad de formatos de preguntas, (matrices, valoraciones, rangos, ordenación), gestión de acceso, posibilidad de exportación de datos, notificaciones por correo electrónico, seguridad en la gestión de la captura y manejo de los datos (ningún participante puede ver las respuestas de los otros participantes y la custodia de los datos está a cargo únicamente de la Dirección de CAICYT). La versión utilizada fue 2.05- Build 140422 bajo la modalidad de servidor propio: plataforma CAICyT. La instalación, modelización, mantenimiento de la aplicación LimeSurvey, los accesos, distribución y seguridad de los datos estuvieron a cargo de Mirna Prieto, al igual que la capacitación y el soporte personalizado.
Prueba piloto: se realizaron dos pruebas piloto en las que participaron bibliotecarios del CONICET procedentes de diferentes áreas de especialización, con el fin de reunir sugerencias –que fueron incorporadas–, y de detectar dificultades técnicas.
Comunicación: teniendo en cuenta el tiempo transcurrido desde la etapa de “Identificación” de las Unidades de Información (año 2013), se decidió enviar a los encuestados un mensaje comunicando el lanzamiento próximo de la encuesta y sus objetivos e invitarlos a participar de la misma, de manera además, de confirmar las direcciones de correo electrónico, minimizando eventuales problemas relacionados.
Lanzamiento: el 26 de septiembre de 2016 se inició la encuesta enviada por correo electrónico. El lapso para responder se extendió hasta el día 16 de diciembre de 2016.
Dificultades: las principales fueron:
Resultados
Población y muestra: En función de los resultados de la Etapa I, se enviaron invitaciones para completar la encuesta a las 69 Unidades de Información del CONICET identificadas. Se recibieron 55 encuestas con respuestas que cumplían los requisitos especificados; representando el 20,99 % del total de las unidades divisionales del CONICET (262) y el 30,72 % de las 179 unidades divisionales que no negaron tener biblioteca. Esas 55 unidades de información constituyeron la muestra del presente estudio, siendo representativa de la cantidad y diversidad de unidades divisionales existentes en el CONICET (Cuadro 4).
Cuadro 4. Encuesta: población
y muestra

Los resultados obtenidos son los siguientes:
1. Unidades de información
Fueron identificadas 55 bibliotecas, de ellas 3 son bibliotecas de CCT que atienden a 21 UE, por lo que las unidades divisionales que reciben servicio de información, a través de su propia biblioteca o del servicio centralizado de CCT suman 76 en esta muestra, representando al 29 % del total de las instituciones del CONICET.
Distribución geográfica. 18 unidades de información se localizan en la Ciudad Autónoma de Buenos Aires (CABA) representando el 33 % de la muestra; le siguen conurbano bonaerense con 8 (14,5%) e interior de la Provincia de Buenos Aires con 5 (9%); Córdoba y Tucumán con 4 (7%) cada una. (Cuadro 5). Las provincias de Chubut, Mendoza, Río Negro y Santa Fe tienen CCT con Servicios Centrales de Documentación, que brindan servicio a 32 unidades ejecutoras.
Cuadro 5. Bibliotecas CONICET:
distribución geográfica

Dependencia. El 49% de las unidades de información encuestadas, dependen exclusivamente del CONICET; el 45% son de doble dependencia; el 4% son de triple dependencia y un 2 % no respondió. Respecto de la dependencia compartida, las universidades son la mayor contraparte (71%), en menor medida las fundaciones, otros organismos de ciencia del estado y solo un hospital (Cuadro 6 y Gráfico 1).
Cuadro 6. Bibliotecas CONICET:
dependencia


Gráfico 1. Bibliotecas CONICET:
contrapartes
Áreas de conocimiento. Aproximadamente el 51% de las bibliotecas del CONICET encuestadas se dedican a un área temática; el 36% a dos; y solo el 4% a tres temáticas; mientras que el 8% es multidisciplinaria. La representación de la áreas del conocimiento fue la siguiente: Ciencias Exactas y Naturales 30 UI (56.23 %); Ciencias Sociales 19 (35%); Ingenierías y Ciencias de los Materiales 16 UI (29 %); Humanidades 14 UI (25,45 %); Medicina y Ciencias de la Salud 10 UI (18%) y Ciencias Agrarias 8 UI (15 %) (Cuadro 7 y Gráfico 2).
Cuadro 7. Bibliotecas CONICET:
cantidad por área del conocimiento


Gráfico 2. Representatividad de las áreas temáticas sobre el total de UI
En cuanto a la distribución, 28 bibliotecas abarcan solo un área de conocimiento, y 20 dos (Cuadro 8).
Cuadro 8. Bibliotecas CONICET: Disciplinas relacionadas según encuesta

Usuarios. En cuanto a la tipología de usuarios atendidos, sobre un total de 54 bibliotecas que respondieron, la mayoría (98%) atiende a usuarios de la propia institución, en segundo lugar universitarios (83%); luego: miembros del sistema científico nacional (70%), derivados de otras bibliotecas (44 - 51%); en menor medida (42%) a usuarios del exterior; empresarios, privados, ONG (20%). Solo el 13% atiende editores científicos. El 17 % incluyó en "otros usuarios": bibliotecas extranjeras, pasantes universitarios, docentes y público en general (Cuadro 9).
Cuadro 9. Tipología de los usuarios

Hubo coincidencia en los comentarios en relación con que los usuarios, en su mayoría, son especializados y saben realizar sus búsquedas de información, que prefieren el soporte electrónico y que ha disminuido la visita a la biblioteca; en algunos casos por el manejo autónomo de los usuarios, en otros por falta de espacio y condiciones adecuadas. También que se brinda atención al público general en ocasión de la realización de actividades de divulgación como "Semana de la Ciencia", "Puertas Abiertas".
2. Recursos humanos
Se obtuvieron 55 respuestas. En las bibliotecas del CONICET encuestadas se desempeñan 95 personas, entre ellas: bibliotecarios que sin tener título académico, tienen experiencia en su función y se consideraron como bibliotecarios experimentados (15%), bibliotecarios con título terciario (13%), bibliotecarios universitarios (28%), administrativos (26%), informáticos (4%) y especialistas de otras profesiones (12%) (Cuadro 10).
Cuadro 10. Detalle del personal
por dedicación horaria y profesión


Respecto a las "otras" profesiones que ejercen quienes se desempeñan en las unidades de información (no incluidos como administrativos e informáticos), se consignaron: licenciados y profesores vinculados a las áreas de investigación (2), personal de apoyo (1) que dedican su jornada completa a la unidad de información; también hay 1 diseñador audiovisual, 1 estudiante de Física; 1 editor de libros y ayudantes-alumnos universitarios que dedican entre 20-40 horas semanales.
Hay dos bibliotecas que no tienen bibliotecario asignado y un bibliotecario sin biblioteca que, pese a ello, brinda servicios. En cuanto a su distribución el 58% de las bibliotecas (32 UI) tienen asignada solo una persona y el 18% (10 UI) dos. Como se aprecia en el cuadro 11, las otras 10 bibliotecas concentran el 18% restante. Se observa que una biblioteca no contestó este apartado.
Cuadro 11. Distribución del personal por unidad de información

Otro punto a tener en cuenta es la dedicación horaria del personal, para ello hemos desglosado, en rangos horarios y el resultado, detallado en el cuadro 12, permite observar que solo el 57% le dedica 40 horas semanales o más, a la biblioteca. El 22% del total del personal de bibliotecas tiene una disponibilidad semanal de 20 y hasta 40 hs. Un 17% puede dedicarle menos de 10 horas a la semana.
Cuadro 12. Dedicación horaria
semanal según profesión

Dentro del rango de menos de 10 hs. se desempeñan: investigadores (2), licenciados en Ciencias Políticas (1), Historia (1), Museología (1) y profesores (2), de ellos, la mayoría (5) tienen relación con el área de conocimiento de la UE, pero no formación en Bibliotecología.
La mayor parte de los comentarios que se recibieron fueron con relación a la escasez de bibliotecarios, ya que en ocasiones las unidades de información no tienen asignado personal de tiempo completo y su atención depende del tiempo y voluntad que puedan dedicarle otros integrantes de la UE. En los casos en que hay un solo bibliotecario no es suficiente para todo el trabajo que desempeña. También se manifestaron sobre la necesidad de capacitación del personal existente no especializado en información.
3. Servicios
Respondieron este apartado 54 bibliotecas, la encuesta preguntaba sobre los servicios ofrecidos por las bibliotecas y las actividades relacionadas con los mismos. Los resultados obtenidos están detallados en el cuadro 13.
Cuadro 13: Servicios y actividades relacionadas

La mayoría de las bibliotecas ofrece los servicios tradicionales: consulta en sala (81%), préstamo (81%); Referencia (80%) que incluye otros como asistencia presencial al usuario (78%); búsqueda de información especializada (67%). Además el 80% de las UI se ocupa del almacenamiento y ordenamiento en estanterías; y el 56% mantiene y actualiza sus colecciones. El 98% de las UI tienen sus servicios informatizados (Gráfico 3).

Gráfico 3. Servicios ofrecidos
En menor medida se ofrecen otros servicios: extensión y relaciones institucionales (63%); asesoría en información para la investigación (50%); trabajos para difusión y divulgación científica (48%); repositorio institucional, (44%); colaboración en tesinas, informes, proyectos y otros documentos (43%); asistencia al usuario en línea (43%); biblioteca digital (37%); actualización contenidos del micrositio web (37%). El 26% de las UI participa de redes sociales y/o blogs.
Los estudios bibliométricos son realizados en el 17% de las bibliotecas. En cuanto a los estudios de usuarios, solo el 15% manifestó realizarlos; sin embargo el 39% reconoce relevar las necesidades de información de sus usuarios. Solo el 17% de las UI ofrece servicios a terceros, que en pocos casos son arancelados.
En los comentarios, los encuestados mencionaron su participación en eventos académicos, en actividades de divulgación, en la redacción del plan estratégico institucional y en actividades solidarias; también se hizo referencia a la falta de presupuesto, infraestructura y personal para ofrecer más o mejores servicios.
4. Otras actividades y funciones
En este apartado participaron 54 unidades de información, los resultados figuran en el cuadro 14.
Cuadro 14: Otras actividades y funciones

Todas las bibliotecas participan de la administración de la UI (100%); el 96% en asesoramiento, promoción y gestión sobre comunicación de la información científica; el 83% en Desarrollo de colecciones (DC); 78% apoyando el aprendizaje, la docencia y la investigación; y el 56% en redes y catálogos colectivos.
Dentro de las actividades de Administración, destaca la Administración del equipamiento informático y reprografía (46%), la planificación y gestión de proyectos de información (37%), asesoramiento y gestión de softwares de administración de bibliotecas (37%), marketing de UI (28%), administración de recursos humanos (28%). La evaluación del impacto de los servicios de información es realizada por el 22% y la gestión presupuestaria por un 13%. Solo un 6% efectúa Auditoría, asesoría, peritaje de unidades y/o de sistemas de información.
En cuanto a actividades de asesoramiento, promoción y gestión sobre comunicación de la información científica destacan la promoción del acceso abierto (72%) y la gestión de referencias bibliográficas (48%). Sobre repositorios, autoarchivado y embargos (31%) y sobre edición científica (26%).
Algunas de las actividades vinculadas con el desarrollo de colecciones (DC), –preservación, conservación, procesamiento documental, expurgo– son realizadas por más de la mitad de las bibliotecas (57 a 61%). Mientras que las actividades relacionadas con la adquisición (selección, actualización de novedades en el mercado, etc.) son del 31%. Solo un 15% diseña y elabora políticas de DC.
En relación con el Apoyo al Aprendizaje y la Docencia y la Investigación, el 61% colabora con la edición de la Memoria Institucional, el 41% brinda asistencia en el armado de cursos y el 28% participa en comisiones de trabajo de la organización mayor.
El 54% integran redes y catálogos colectivos, de ellas, la mayoría participa activamente y hay dos unidades de información que lideran proyectos de ese tipo.
En los comentarios se hizo mención a la función de edición de revistas científicas de la UE; también se indicó que desde el 2002 no se adquiere material bibliográfico, que algunas UI implementan el canje de publicaciones, que existen problemas de obsolescencia de programas informáticos y falta de personal especializado.
5. Habilidades y competencias
Las bibliotecas que respondieron este apartado fueron 52. Las preguntas apuntaron a determinar si dentro de las unidades de información se aplicaban las competencias y habilidades listadas para cada área. Luego se preguntaba si alguna persona que se desempeñaba en la biblioteca estaba interesada en recibir capacitación sobre alguno de esos temas y finalmente si alguien que tenía la competencia o habilidad, estaba dispuesto a enseñarla a otro colega del CONICET.
Los resultados pueden verse en detalle en el cuadro 15, donde todos los ítems tienen respuestas positivas: se aplican, se quieren aprender (en mayor cantidad) y se está dispuesto a enseñar (en menor número y exceptuando docencia e investigación).
Cuadro 15: Habilidades y competencias. Distinción entre las bibliotecas cuyos integrantes aplican, quieren recibir capacitación o están
dispuestos a enseñarlas dentro del CONICET

Los comentarios remarcan la necesidad de capacitación, e incluyen otros temas para enseñar que no habían sido incluidos en los listados del relevamiento (acceso abierto, descripción bibliográfica, digitalización de documentos, entornos virtuales, informática, inglés, procesamiento técnico, repositorios, web 2.0, Dspace, Koha, Pérgamo, Winisis. Irfanview entre otros). También remarcan que la capacitación depende actualmente de la iniciativa y esfuerzo personal y que no hay propuestas para el área de bibliotecología desde el Consejo.
Conclusiones
Esta investigación, nos permitió obtener un panorama sobre las bibliotecas del CONICET. Sobre un total de 262 Unidades Divisionales relevadas, al menos 55 tienen biblioteca (21%) y 32 (12%) reciben servicios de información mediante los CCT. Al menos, el 33 % de las unidades divisionales del CONICET tienen servicios de información a través de bibliotecas o de servicios centralizados de documentación provistos por los CCT. De los 15 CCTs, solo 4 brindan servicios de información centralizada, abarcando a 32 UE. Fueron 83 las unidades que confirmaron "No tener Biblioteca" (32%) y 78 las que no contestaron o no supieron responder (30%).
En el presente trabajo fueron encuestadas 55 bibliotecas, representando el 20,99 % del total de las unidades divisionales del CONICET (262) y el 30,72 % de las 179 UD que no negaron tener biblioteca. Las bibliotecas del CONICET están distribuidas por todo el país, con prevalencia de Buenos Aires (47% de la muestra); en el interior del país se localiza el 53% de las UI.
Cerca de la mitad de las UI dependen exclusivamente del CONICET y un 45% es de doble dependencia, compartida principalmente con universidades. En menor medida participan también fundaciones, otros organismos de ciencia del Estado y hospitales (5%).
Aproximadamente la mitad de las bibliotecas se dedica a un área temática y el 37% a dos, el 8% es multidisciplinaria. El área de conocimiento más representada en la muestra, fue Ciencias Exactas y Naturales (55%) seguida de las Ciencias Sociales (30%) y luego, en forma más pareja, el resto de las ciencias.
Los usuarios en su mayoría (98%) pertenecen a la institución mayor (investigadores, becarios), le siguen en importancia los universitarios (estudiantes, docentes), en mucha menor medida: editores científicos, derivados de otras bibliotecas, de empresas; la mayoría especializados. Se confirma lo señalado en la introducción en cuanto a la disminución de asistencia de usuarios tradicionales, y que estos son más autónomos.
Entre el 70 y el 80% de las Bibliotecas del CONICET se ocupan de los servicios y actividades tradicionales, referencia, préstamo, desarrollo de colecciones, tareas de administración de las unidades de información (principalmente de control, de coordinación). En menor medida (40 a 60%), ofrecen servicios y realizan actividades relacionadas con los nuevos desafíos: de extensión y relaciones institucionales, asesoría en información para la investigación, trabajos para difusión y divulgación científica; repositorio institucional, apoyo al aprendizaje y la docencia, gestión de presencia en la web, promoción del acceso abierto, entre otros.
Respecto de habilidades y competencias, se observó que todas las áreas tienen personal formado; pero no todo el personal tiene dominio en todas las áreas.
En cuanto al elemento crucial, el personal: hay 95 personas, desempeñándose en las 56 bibliotecas; sin embargo es necesario reparar en la distribución y dedicación horaria: 32 bibliotecas (57 %) tienen asignada solo una sola persona; y 10 (19%) solo 2; hay 10 bibliotecas (19%) concentran a 43 personas (45% del total). En cuanto a la dedicación horaria no es completa: al menos 20 personas pueden dedicar menos de 20 hs. semanales. Otro factor a tener en cuenta es la especialización: sólo el 57 % del total tiene formación o experiencia en bibliotecas y el 5 % en otras especialidades vinculadas con el área de investigación.
La falta de personal, la necesidad de capacitación y la falta de infraestructura fueron los temas que los encuestados más demandaron en sus comentarios y probablemente expliquen la desigualdad en los servicios ofrecidos. Sería deseable profundizar en la relación entre profesionales de la información (cantidad, dedicación horaria, formación académica) y esos servicios.
Se destaca, la avidez por la capacitación, la problemática de aquellos que están solos en su función, y la buena predisposición para compartir con sus colegas el conocimiento que se domina.
Las Bibliotecas del CONICET, a pesar de escasez de personal especializado, tratan de responder a los nuevos desafíos mediante esfuerzos individuales de sus profesionales. Creemos que siguen pendientes los problemas mencionados en los antecedentes, pero que es insoslayable la cuestión de su personal (escasez y capacitación) situación que se agrava ante la falta de políticas centralizadas. Por todo esto consideramos necesario promover las instancias colaborativas y de capacitación profesional, en las que ReFeRI pudiera ser una alternativa útil. Creemos que hay predisposición para comenzar a superar las dificultades, para que las Bibliotecas del CONICET puedan ocupar el lugar que sabemos se merecen. Esperamos que este trabajo, el primero realizado en muchos años, sea un aporte en ese sentido.
Agradecimientos
Especial reconocimiento a nuestros colegas Laura Elena del Busto (CONICET -UBA; PROPLAME - PRHIDEB) y Tomás Solari ( Biblioteca Ricardo A. Gietz, CAICyT) por su valioso aporte en la etapa de identificación de bibliotecas; nuestro agradecimiento a quienes participaron en las distintos momentos del trabajo: Marcela Bertorini (UBA, IBYME), Magdalena Biota (CAICyT), Claudia Boeris (IAR), María Lidia Buompadre (IIGHI), Daniel Canosa (CAICyT), Claudio Chavarria (CCT-Mendoza), Liliana García (CEUR), Nancy Lenzo (INTEMA), Laura Luchetti (CIS/IDES), Juan Pocoroba y Nicolás Rucks (Fundación Instituto Leloir), Natalia Piccotto (CIECS), Pablo Rusca (IAFE).
Cuadro 2: Listado de servicios propios de bibliotecas especializadas y actividades relacionadas, elaborado
por M. Pérez y G. Diessler, para la encuesta


Cuadro 3: Listado de Habilidades y Competencias de profesionales de la información de bibliotecas especializadas en investigación científica,
elaborado por G. Diessler y M. Perez para la encuesta, 2016

1. ANECA. Agencia Nacional de Evaluación de la Calidad y Acreditación. 2004. Libro blanco: Título de grado en información y documentación. Barcelona: ANECA. <http://www.aneca.es/var/media/150424/libroblanco_jun05_documentacion.pdf> [Consulta: 16 octubre 2017].
2. Anglada, Lluís. 2014. ¿Son las bibliotecas sostenibles en un mundo de información libre, digital y en red? En El Profesional de la Información. Vol. 23, no. 6, 603-611. <http://www.elprofesionaldelainformacion.com/contenidos/2014/nov/07_esp.pdf> [Consulta: 16 octubre 2017].
3. Argentina. Poder Ejecutivo. 1993. Decreto 2257/93. En InfoLEG. Buenos Aires: Presidencia de la Nación. <http://servicios.infoleg.gob.ar/infolegInternet/verNorma.do?id=18170> [Consulta: 16 octubre 2017].
4. Argentina. Poder Ejecutivo. 2004. Decreto 443/2004. En InfoLEG. Buenos Aires: Presidencia de la Nación. < http://servicios.infoleg.gob.ar/infolegInternet/verNorma.do?id=94127> [Consulta: 16 octubre 2017].
5. Argentina. Poder Ejecutivo. 2007. Decreto 310/2007. En InfoLEG. Buenos Aires: Presidencia de la Nación. <http://servicios.infoleg.gob.ar/infolegInternet/anexos/125000-129999/127027/norma.htm> [Consulta: 16 octubre 2017].
6. Argentina. Poder Legislativo. 2001. Ley 25.467. Ciencia, Tecnología e Innovación. En Infoleg. Buenos Aires: Presidencia de la Nación. <http://servicios.infoleg.gob.ar/infolegInternet/anexos/65000-69999/69045/norma.htm> [Consulta: 16 octubre 2017].
7. CAICYT. 2017. Centro Argentino de Información Científica y Tecnológica. <http://www.caicyt-conicet.gov.ar> [Consulta: 16 octubre 2017].
8. Carsen, Tatiana. 2011. Propuesta de Red Colaborativa de Bibliotecas CONICET y del ámbito de CyT. En Encuentro Nacional de Bibliotecarios del CONICET (II: 2011: Buenos Aires). Trabajos presentados. Buenos Aires: CAICYT. <http://bibliotecasconicet.blogspot.com.ar/2011/11/propuesta-de-red-colaborativa-de.html> [Consulta: 16 octubre 2017].
9. Chimente, Marina. 2011. Informe preliminar: condiciones y medio ambiente de trabajo de los bibliotecarios y personal de bibliotecas del CONICET. En Encuentro Nacional de Bibliotecarios del CONICET (II: 2011: Buenos Aires). Trabajos presentados. Buenos Aires: CAICYT. <http://bibliotecasconicet.blogspot.com.ar/2011/11/condiciones-y-medio-ambiente-de-trabajo.html> [Consulta: 16 octubre 2016].
10. CONICET. 2016. Consejo Nacional de Investigaciones Científicas y Técnicas <http://www.conicet.gov.ar/conicet/> [Consulta: 16 octubre 2017].
11. CONICET Digital. Repositorio Institucional. 2017. <http://ri.conicet.gov.ar/> [Consulta: 16 octubre 2017].
12. Consejo Nacional de Investigaciones Científicas y Técnicas. Sistema Integral de Gestión y Evaluación. SIGEVA. <http://sigeva.conicet.gov.ar/> [Consulta: 16 octubre 2017].
13. Escalona Ríos, Lina, coord. 2010. Las competencias en el perfil bibliotecológico en América Latina. México: UNAM, Centro Universitario de Investigaciones Bibliotecológicas. (Cuadernos de Investigación, 14).
14. Gómez Hernández, José A. 2002. Bibliotecas especializadas. La biblioteca científica. En Gómez Hernández, José A. Gestión de bibliotecas. Murcia: Universidad. p. 333-353.
15. Instituto Nacional de Tecnología Agropecuaria. INTA. 2017. Biblioteca Central del INTA. <http://inta.gob.ar/publicaciones/bibliotecas-inta> [Consulta: 16 octubre 2017].
16. LimeSurvey. 2016. <https://www.limesurvey.org/> [Consulta: 17 octubre 2017].
17. Moscoso, Purificación. 1998. Reflexiones en torno al concepto «recurso de información». En Revista General de Información y Documentación. Vol.8, no. 1, 327-344. <http://revistas.ucm.es/byd/11321873/articulos/RGID9898120327A.PDF> [Consulta: 16 octubre 2017].
18. Peón Pérez, Jaime Luis. 1996. La evaluación de servicios bibliotecarios. En Orera Orera, L, coord. Manual de biblioteconomía. Madrid: Síntesis. p. 315-323.
19. Red Federada de Recursos de Información. ReFeRI. 2013. <http://www.caicyt-conicet.gov.ar/repertorio-federado-de-recursos-de-informacion-del-conicet-referi-conicet/> [Consulta: 16 octubre 2017].
20. Romanos de Tiratel, Susana. 2011. Las Bibliotecas del CONICET: desafíos y problemas. En Encuentro Nacional de Bibliotecarios del CONICET (II: 2011: Buenos Aires). Trabajos presentados. Buenos Aires: CAICYT. <https://bibliotecasconicet.blogspot.com.ar/2011/11/lic-susana-romanos-de-tiratel-las.html> [Consulta: 16 octubre 2017].
21. Scimago Institution Rankings. 2015. <http://www.scimagoir.com/rankings.php?year=2015> [Consulta: 17 octubre 2017].
22. Solari, Tomás 2013. Un sistema de información para la ciencia argentina: biografía de Ricardo Alberto Gietz (1932-1998). En Información, Cultura y Sociedad. No.29, 77-116. <http://revistascientificas.filo.uba.ar/index.php/ICS/article/view/676> [Consulta: 16 octubre 2017].
23. Solari, Tomás; Laura Del Busto y Gabriela Diessler. 2013. Relevamiento de Datos sobre Bibliotecas y Centros de Documentación del CONICET. En III Encuentro Nacional de Bibliotecarios del CONICET (III: 2013: Buenos Aires). Trabajos presentados. Buenos Aires: CAICYT. <https://bibliotecasconicet.blogspot.com.ar/2016/10/relevamiento-de-datos-sobre-bibliotecas_25.html> [Consulta: 17 octubre 2017].
24. Varela Prado, Carmen y Tomás Baiget. 2012. El futuro de las bibliotecas académicas: incertidumbres, oportunidades y retos. En Investigación Bibliotecológica. Vol. 26, no. 56, 115-135. < http://rev-ib.unam.mx/ib/index.php/ib/article/view/33175 > [Consulta: 16 octubre 2017].
25. Velosillo González, Inmaculada. 1996. Las bibliotecas especializadas. En Orera Orera, L, coord. Manual de Biblioteconomía. Madrid: Síntesis. p. 379-385.